文旅景区文化运营(遇见汉唐·文兴礼运主题)策划方案

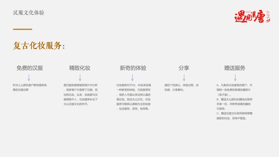
锐见云谷·遇见汉唐,是沉浸式传统文化体验+互动的游戏,项目包含汉服文化体验、国学国礼文化体验、汉唐婚礼。 增加游客的娱乐性、故事性、体验性、功能强、个性化等需求,同时传承了华夏文明。 目前开展的第一个景点为太原最具人气的太山景区。以发展太山文化为根基设计文化产品,其综合目的是为更好的丰富太山文化、增加太山文化的影响力、打造以文化为标签的太山品牌。

文旅景区文化运营(遇见汉唐·文兴礼运主题)策划方案

文旅景区文化运营(遇见汉唐·文兴礼运主题)策划方案

文旅景区文化运营(遇见汉唐·文兴礼运主题)策划方案

文旅景区文化运营(遇见汉唐·文兴礼运主题)策划方案

文旅景区文化运营(遇见汉唐·文兴礼运主题)策划方案

文旅景区文化运营(遇见汉唐·文兴礼运主题)策划方案

文旅景区文化运营(遇见汉唐·文兴礼运主题)策划方案

文旅景区文化运营(遇见汉唐·文兴礼运主题)策划方案

文旅景区文化运营(遇见汉唐·文兴礼运主题)策划方案

文旅景区文化运营(遇见汉唐·文兴礼运主题)策划方案

文旅景区文化运营(遇见汉唐·文兴礼运主题)策划方案

文旅景区文化运营(遇见汉唐·文兴礼运主题)策划方案

文旅景区文化运营(遇见汉唐·文兴礼运主题)策划方案
文旅景区文化运营(遇见汉唐·文兴礼运主题)策划方案

下载权限
查看
  • 免费下载
    评论并刷新后下载
    登录后下载
  • {{attr.name}}:
您当前的等级为
登录后免费下载登录 小黑屋反思中,不准下载! 评论后刷新页面下载评论 支付以后下载 请先登录 您今天的下载次数(次)用完了,请明天再来 支付积分以后下载立即支付 支付以后下载立即支付 您当前的用户组不允许下载升级会员
您已获得下载权限 您可以每天下载资源次,今日剩余

给TA打赏
共{{data.count}}人
人已打赏
0 条回复 A文章作者 M管理员
    暂无讨论,说说你的看法吧
个人中心
购物车
优惠劵
搜索