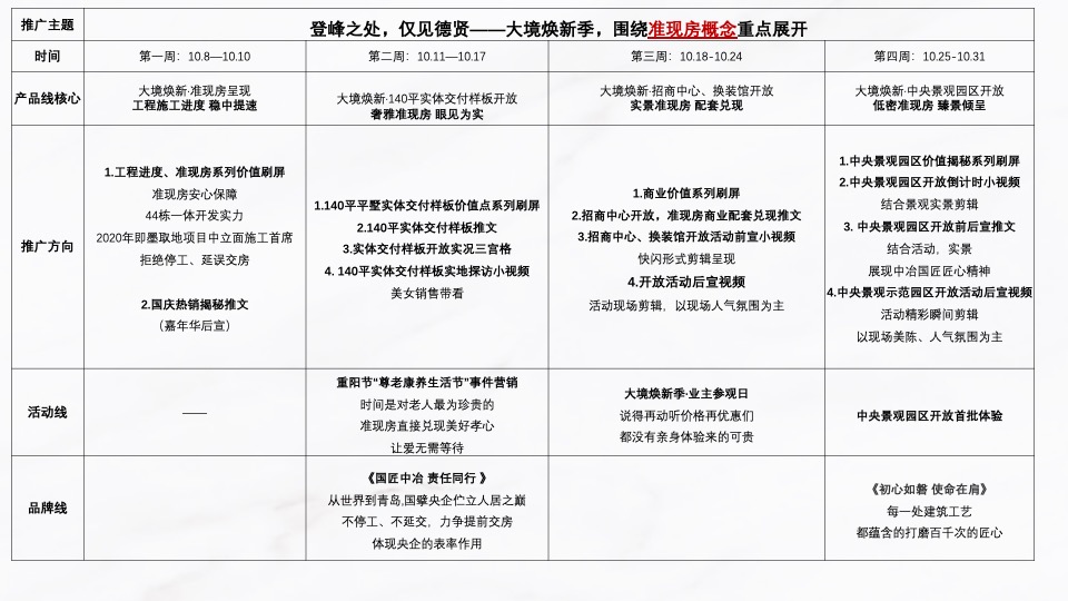
整月始终以强化准现房优势为核心
重点结合140平实体交付样板开放节点
配合换装馆、招商中心开放,中央景观园区开放等节点
持续打造“绽放XX·国匠大境焕新季”,形成市场记忆点
分别对户型、商业配套、景观大境等价值进行解读
提振购买信心及市场关注度
增加客户购买信心

















您当前的等级为
登录后免费下载登录
小黑屋反思中,不准下载!
评论后刷新页面下载评论
支付¥以后下载
请先登录
您今天的下载次数(次)用完了,请明天再来
支付积分以后下载立即支付
支付以后下载立即支付
您当前的用户组不允许下载升级会员
您已获得下载权限
您可以每天下载资源次,今日剩余次