小红书整体框架及玩法

小红书整体框架 小红书玩法 PKCKS方法论助力提升 实操干货

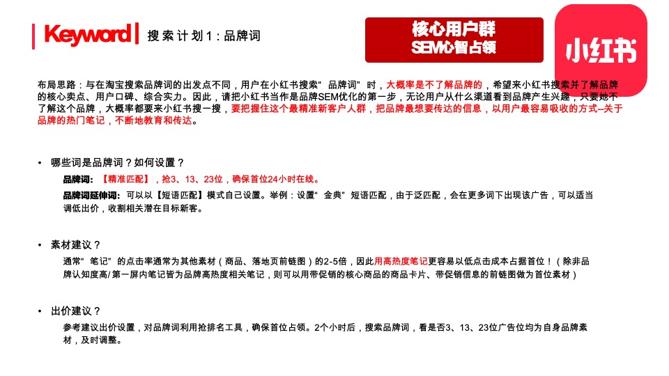
小红书整体框架及玩法

小红书整体框架及玩法

小红书整体框架及玩法

小红书整体框架及玩法

小红书整体框架及玩法

小红书整体框架及玩法

小红书整体框架及玩法

小红书整体框架及玩法

小红书整体框架及玩法

小红书整体框架及玩法

小红书整体框架及玩法

小红书整体框架及玩法

小红书整体框架及玩法

小红书整体框架及玩法

小红书整体框架及玩法

小红书整体框架及玩法

小红书整体框架及玩法

小红书整体框架及玩法
小红书整体框架及玩法

下载权限
查看
  • 免费下载
    评论并刷新后下载
    登录后下载
  • {{attr.name}}:
您当前的等级为
登录后免费下载登录 小黑屋反思中,不准下载! 评论后刷新页面下载评论 支付以后下载 请先登录 您今天的下载次数(次)用完了,请明天再来 支付积分以后下载立即支付 支付以后下载立即支付 您当前的用户组不允许下载升级会员
您已获得下载权限 您可以每天下载资源次,今日剩余

给TA打赏
共{{data.count}}人
人已打赏
0 条回复 A文章作者 M管理员
    暂无讨论,说说你的看法吧
个人中心
购物车
优惠劵
搜索