抖音电商新锐美妆品牌白皮书-抖音电商x36氪

抖音电商新锐美妆品牌白皮书-抖音电商x36氪

抖音电商新锐美妆品牌白皮书-抖音电商x36氪

抖音电商新锐美妆品牌白皮书-抖音电商x36氪

抖音电商新锐美妆品牌白皮书-抖音电商x36氪

抖音电商新锐美妆品牌白皮书-抖音电商x36氪

抖音电商新锐美妆品牌白皮书-抖音电商x36氪

抖音电商新锐美妆品牌白皮书-抖音电商x36氪

抖音电商新锐美妆品牌白皮书-抖音电商x36氪

抖音电商新锐美妆品牌白皮书-抖音电商x36氪

抖音电商新锐美妆品牌白皮书-抖音电商x36氪

抖音电商新锐美妆品牌白皮书-抖音电商x36氪

抖音电商新锐美妆品牌白皮书-抖音电商x36氪

抖音电商新锐美妆品牌白皮书-抖音电商x36氪

抖音电商新锐美妆品牌白皮书-抖音电商x36氪

抖音电商新锐美妆品牌白皮书-抖音电商x36氪

抖音电商新锐美妆品牌白皮书-抖音电商x36氪

抖音电商新锐美妆品牌白皮书-抖音电商x36氪

抖音电商新锐美妆品牌白皮书-抖音电商x36氪

抖音电商新锐美妆品牌白皮书-抖音电商x36氪

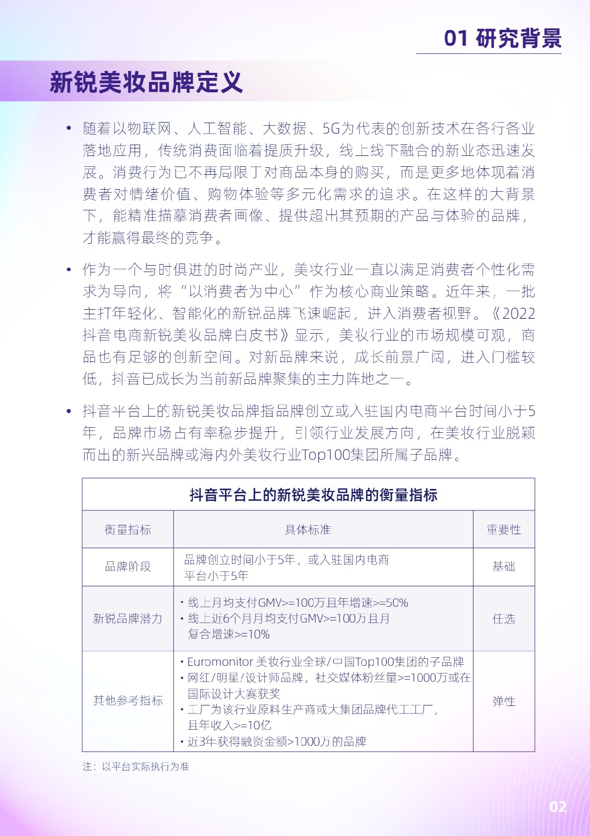
抖音电商新锐美妆品牌白皮书-抖音电商x36氪
抖音电商新锐美妆品牌白皮书-抖音电商x36氪

下载权限
查看
  • 免费下载
    评论并刷新后下载
    登录后下载
  • {{attr.name}}:
您当前的等级为
登录后免费下载登录 小黑屋反思中,不准下载! 评论后刷新页面下载评论 支付以后下载 请先登录 您今天的下载次数(次)用完了,请明天再来 支付积分以后下载立即支付 支付以后下载立即支付 您当前的用户组不允许下载升级会员
您已获得下载权限 您可以每天下载资源次,今日剩余

给TA打赏
共{{data.count}}人
人已打赏
0 条回复 A文章作者 M管理员
    暂无讨论,说说你的看法吧
个人中心
购物车
优惠劵
搜索