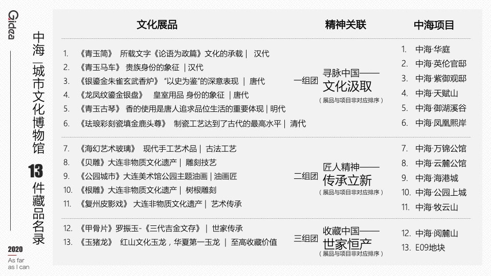
地产品牌发布会(时代中海 领潮大连主题)活动策划方案 方案库 活动执行 活动方案 活动策划 22年8月4日 编辑 前往下载 ado策研社社长 取消关注 关注 私信 一场 城市文化博物馆 里的发布会 从城市文化博物馆到中海建筑博物馆 城市308位尖峰名仕,与中海人一道,守护中国文化与时代精神的传承与新生 下载权限查看 ¥ 免费下载 评论并刷新后下载 登录后下载 查看演示 {{attr.name}}: 您当前的等级为 登录后免费下载登录 小黑屋反思中,不准下载! 评论后刷新页面下载评论 支付¥以后下载 请先登录 您今天的下载次数(次)用完了,请明天再来 支付积分以后下载立即支付 支付以后下载立即支付 您当前的用户组不允许下载升级会员 您已获得下载权限 您可以每天下载资源次,今日剩余次 给TA打赏 共{{data.count}}人 人已打赏 住房地产品牌发布会
?very nice